登录新浪财经APP 搜索【信披】查看更多考评等级瑞和网
文章来源:中国信托业协会
引言
2024年,破产服务信托呈快速增长态势,全年业务需求的增长已经远超2019至2023年五年的业务需求总和。作为破产业务中的明珠,上市公司破产重整也继2021年首次应用起连续4年保持了对破产服务信托的应用需求,2024年共有花王股份、傲农生物、东方园林、合力泰、中利集团等五个上市公司破产服务信托实践案例。2024年12月31日,最高人民法院、证监会发布《关于切实审理好上市公司破产重整案件工作座谈会纪要》,纪要明确提及设立信托计划清偿债务的具体要求,这在一定程度上印证了破产服务信托存在的合理性、必要性。上市公司信息披露的规范性、充分性,使我们有机会更直观、更深入的了解和审视上述案件中的破产服务信托。与过往上市公司的破产服务信托相比,今年的实践应用有何特点或亮点?上市公司的破产服务信托对于非上市公司的破产案件操作又有何种启示?
一、上市公司破产服务信托的应用数据统计
根据公开信息,笔者整理了截止至2024年12月31日经批准的上市公司重整计划,现将上市公司在破产重整中应用破产服务信托的全量数据列表如下。
结合上述统计,共有12个上市公司在破产重整中引入破产服务信托,其中,2021年1个,2022年1个,2023及2024年各5个案件。从当年案件应用占比上,2023年裁定批准受理重整并重整计划执行完毕的案件共15个,引入破产服务信托的比例为33%,2024年裁定批准受理重整并重整计划执行完毕的案件共11个,引入破产服务信托的比例为45%,应用范围明显增加。公开信息显示,2024年裁定受理但尚未批准重整计划的上市公司金科股份重整案,也将引入破产服务信托,2024年裁定受理的破产案件引入破产服务信托的比例将达50%。
目前,共有10个信托公司参与了上市公司破产服务信托业务,案件涉及10个省及直辖市。
上市公司破产服务信托涉及专业管理人机构6个,均为律师事务所。
二、2024年上市公司破产服务信托的基本情况
为便于系统分析借鉴、集中查阅上市公司破产服务信托的基本情况,本文梳理出2024年已裁定批准重整计划的案件涉及到的破产服务信托的核心信息,供参考。注:本部分事实描述信息节选自上市公司公开信息。
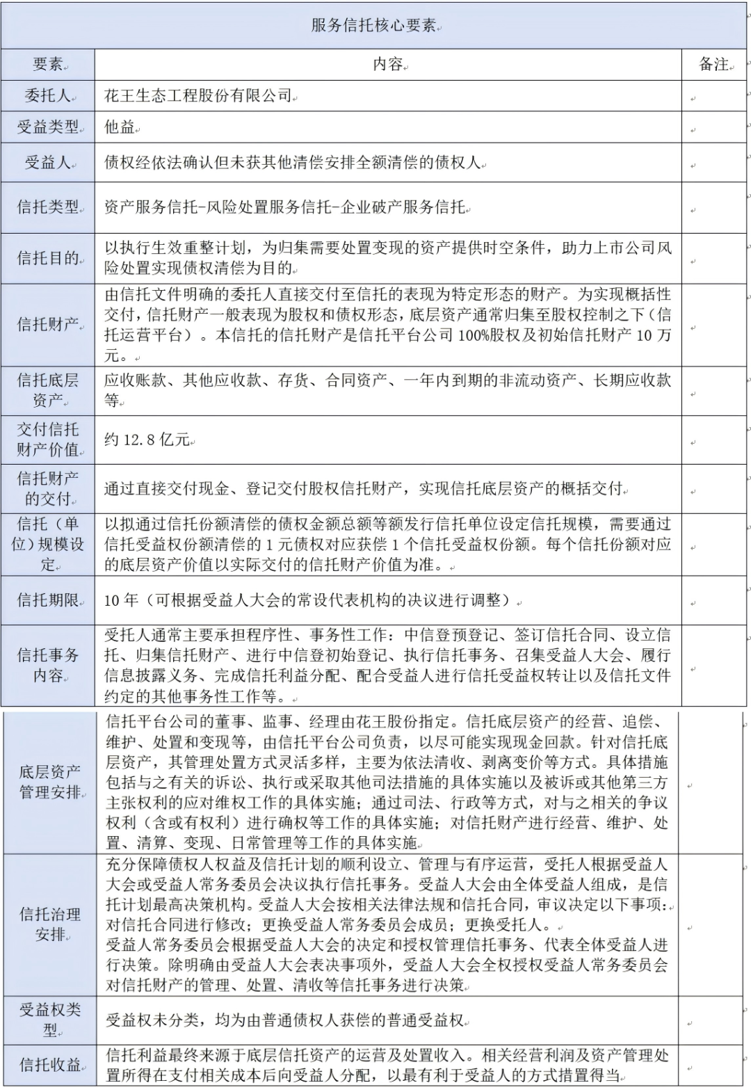
(一)花王生态工程股份有限公司
1.背景
(1)概况
花王生态工程股份有限公司,简称“花王股份”,是注册在丹阳市的上市公司, 2016年8月上市,是全国第二家在沪市主板上市的园林公司。近年来花王股份业绩持续下滑,受外部环境因素影响,项目建设进程缓慢,导致资金回笼不达预期。而控股股东花王集团债务逾期且诉讼缠身,对上市公司资金占用无法如期归还,也无法为上市公司提供担保进而导致上市公司银行贷款进一步减少,使得花王股份流动性极为紧张,严重制约了主营业务的经营与发展,从而使得花王股份陷入了流动性危机,亟需走出困境。
因花王股份无法清偿到期债务且明显缺乏清偿能力(具备破产原因),经债权人申请,镇江中院于 2022年5月12日决定对花王股份启动预重整,并于 2022年5月24日指定花王生态工程股份有限公司清算组担任花王股份预重整期间的临时管理人,负责预重整期间的各项工作。在各级政府、法院、监管部门的悉心指导和大力支持下,2024年9 月9日,镇江中院裁定受理花王股份重整,并指定花王生态工程股份有限公司清算组担任管理人。2024年11月15日镇江中院裁定批准花王股份重整计划,2024年12月30日,镇江中院裁定重整计划执行完毕。
(2)债权清偿安排
2.信托要素表
3.交易结构图瑞和网
4.破产服务信托的角色和特点
花王股份破产重整案件中破产服务信托在承担了资产整合改善资产质量及偿债工具角色。服务信托一方面实现了上市公司低效资产的打包置出,改善了上市公司的资产质量,为上市公司未来的高效高质量发展创造了条件;另一方面,通过信托份额向债权人的确认分配,实现了部分债权的清偿。
花王股份重整计划规定,信托计划存续期限为10年,如存续期限满5年后以信托清偿债权仍未清偿完毕,将以届时仍未清偿完毕的债权金额为本金、按同期全国银行间同业拆借中心公布的五年期贷款市场报价利率(LPR)计算利息,直至本息清偿完毕为止;清偿方式为利随本清,即每次清偿时同时偿还部分本金及其对应的利息。如信托计划存续期限届满、信托计划完成终止清算后,以信托清偿债权本金及利息(如有)仍未清偿完毕的,苏州益波元企业管理合伙企业(有限合伙)将对未清偿完毕的债权进行差额补足、以现金方式兜底清偿。这意味着,债权人因受偿信托受益权份额获得清偿的债权利益在花王股份重整案件中将最终得以全额实现。不仅如此,截止到2025年2月11日,花王股份在重整转增股票除权之后,股票的收盘价格出现过多日高于抵债股价10元/股情况,债权人以股抵债的债权部分在股票择机退出的情况下可以100%实现并有部分浮盈。
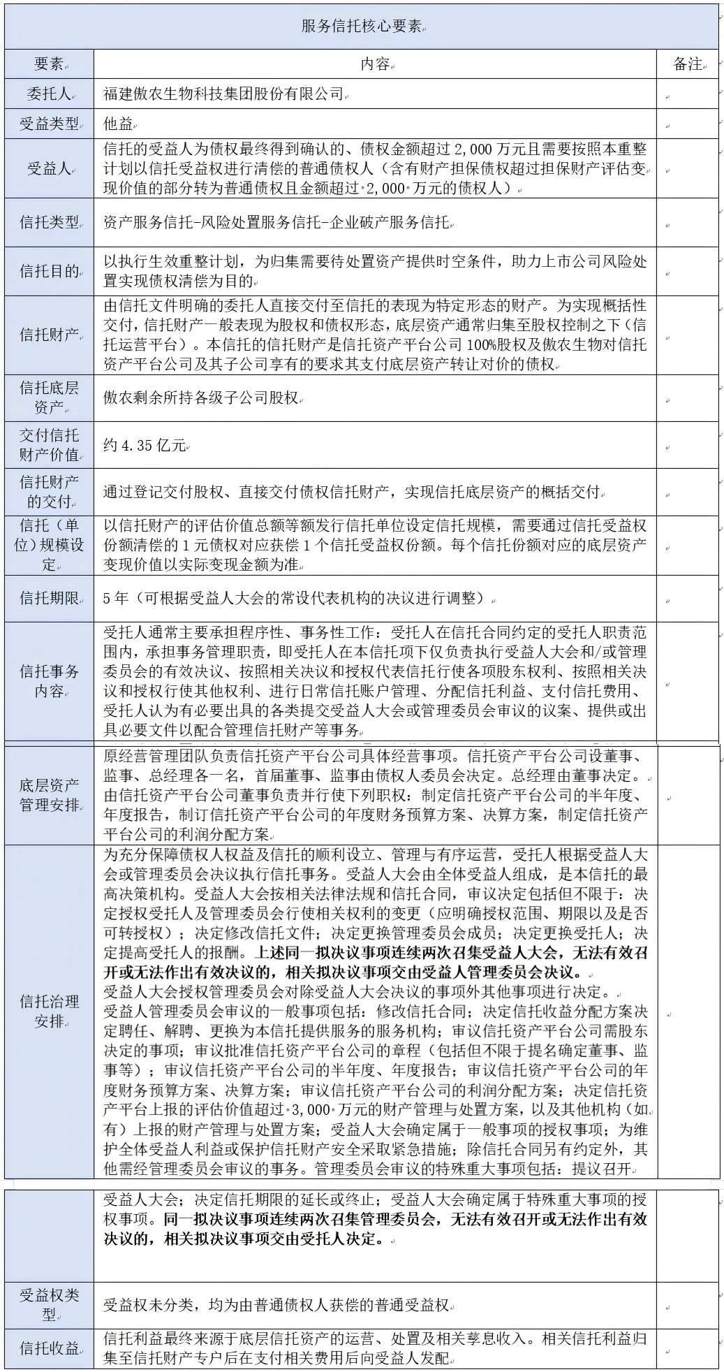
(二)福建傲农生物科技集团股份有限公司
1.背景
(1)概况
福建傲农生物科技集团股份有限公司,简称“傲农生物”,是一家以标准化、规范化、集约化和产业化为导向的大型农牧企业,2017 年 9 月在上交所主板上市,公司围绕农业布局产业链,打造了以“饲料、生猪养殖、屠宰食品”为主业,“供应链服务、农业互联网”为配套的业务模式。2021 年以来,受“猪周期”下行极端行情的影响,傲农生物的生产经营遭遇前所未有的困境和危机。根据《福建傲农生物科技集团股份有限公司2023年年度报告》,截至2023年12月31日,归属于上市公司股东的净资产为负。2024年5月6日起,傲农生物股票被上交所实施退市风险警示。
2024年2月5日,漳州中院同意傲农生物启动预重整。2024年11月5日,漳州中院裁定受理傲农生物重整。2024年12月9日福建漳州市芗城区人民法院裁定批准傲农生物重整计划,2024年12月27日,福建漳州市芗城区人民法院裁定重整计划执行完毕。
(2)债权清偿安排
2.信托要素表
3.交易结构图
4.破产服务信托的角色和特点
傲农生物破产重整案件中破产服务信托承担了资产整合改善资产质量及偿债工具角色。服务信托一方面实现了上市公司待处置资产的打包置出,改善了上市公司的资产质量,为上市公司未来的高效高质量发展创造了条件;另一方面,通过信托份额向债权人的确认分配,实现了部分债权的清偿。
傲农生物破产服务信托注意到了信托治理过程中的僵局预防,在受益人大会及其常设代表机构即管理委员会两次开会均无法形成有效决议的时候,分别由管理委员会、受托人作出决议。这种递进式的措施,可以有效预防信托治理僵局的发生,从而维持信托治理的正常运行,维护受益人利益。同时,信托设立时,受托人可以指定主体持有信托资产平台部分股权,有效规避了单一股东持股风险。这是傲农生物破产服务信托的亮点。
(三)北京东方园林环境股份有限公司
1.背景
(1)概况
近年来受市场、融资环境恶化等因素影响,北京东方园林环境股份有限公司,简称“东方园林”,陷入严重的债务危机。在北京市、朝阳区两级政府的支持下,东方园林利用破产重整程序化解债务风险,避免债务风险外溢诱发更大规模社会风险。
2024年5月9日,北京一中院决定对东方园林启动预重整。2024年1月22日,北京一中院裁定受理债权人对东方园林提起的重整申请,并指定北京东方园林环境股份有限公司清算组担任管理人。2024年12月23日,法院裁定批准重整计划,2024年12月30日,北京一中院裁定确认重整计划执行完毕。
(2)债权清偿安排
2.信托要素表
3.交易结构图
4.破产服务信托的角色和特点
与前两个案件相同,东方园林破产重整案件中破产服务信托承担了资产整合改善资产质量及偿债工具角色。服务信托一方面实现了上市公司非保留资产的打包置出,改善了上市公司的资产质量,为上市公司未来的高效高质量发展创造了条件;另一方面,通过信托份额向债权人的确认分配,实现了部分债权的清偿。
东方园林案件与前连个案件也有不同,有财产担保债权部分无法及时实现处置的特定资产也置入了服务信托,并对应设定了特定优先信托受益权。该等安排,避免了特定抵押物快速变现损失,有利于维护相应债权人利益。
东方园林破产服务信托根据信托事务(受益人服务、信托程序事务、信托财产管理)的内容及特点,将本可以由一个破产服务信托完成的事项分拆为两个服务信托,一方面可以发挥受托人各自的业务、资源、能力优势,充分管理好信托财产、服务好受益人,另一方面,在新公司法实施的大背景下,通过双信托的方式,巧妙规避了对信托平台公司的单一股东持股风险。这是东方园林破产服务信托的亮点。
(四)合力泰科技股份有限公司
1.背景
(1)概况
合力泰科技股份有限公司,简称“合力泰”,成立于2003年4月30日,主营触屏显示、光电传感、电子纸显示和柔性电路板业务。公司股票于2008年2月20日在深交所主板挂牌交易,股票代码 002217。近年来,受行业周期波动、下游市场需求疲软、市场竞争激烈、融资政策趋紧等多重不利因素影响,合力泰经营持续亏损,债务负担愈发沉重,资金链断裂,深陷债务危机与经营风险。
因合力泰不能清偿到期债务且明显缺乏清偿能力,福州中院根据债权人申请,于2024 年3月1日同意公司启动预重整工作,并由合力泰科技股份有限公司清算组作为预重整阶段临时管理人。11月22日,福州中院裁定受理合力泰重整,12月23日,福州中院裁定批准合力泰重整计划,12月31日裁定确认重整计划执行完毕。
(2)债权清偿安排
2.信托要素表
3.交易结构图
4.破产服务信托的角色和特点
与前三个案件相同,合力泰破产重整案件中破产服务信托承担了资产整合改善资产质量及偿债工具角色。服务信托一方面实现了上市公司非保留资产的打包置出,优化了上市公司的资产结构,为上市公司未来的高效高质量发展创造了条件;另一方面,债务人通过向债权人清偿信托受益权份额,提高了实现了债权的清偿率。
合力泰案件与东方园林案件有共同点,有财产担保债权部分无法及时实现处置的特定资产也置入了服务信托,并对应设定了优先信托受益权。该等安排,避免了特定抵押物快速变现损失,有利于维护相应债权人利益。
另外,合力泰案件的信托份额清偿是在资本公积转增股票理论全额清偿之后的补充清偿,信托份额的清偿不影响普通债权的名义清偿率,但会充实对债权人的利益保障安排。
(五)江苏中利集团股份有限公司
特别说明:中利集团破产服务信托并未在中利集团的重整计划中详细描述,只是作为协调重整案件瑞和网 ,其子公司腾晖光伏通过设立企业破产服务信托的方式,并将相应的信托受益权份额作为中利集团及协调审理下级公司的重整计划规定的偿债安排以外的额外偿债资源分配给包括中利集团债权人在内的全体债权人。在中利集团协调审理案件范围内,偿债资源同一,偿债条件一致,受偿债权人被无差别对待。基于此,笔者将此案件也视为上市公司破产服务信托的应用。
另,因腾晖光伏的重整计划并未公开,严谨起见,笔者仅整理中利集团背景信息,不再整理信托要素和结构图。
1.背景
(1)概况
江苏中利集团股份有限公司,简称“中利集团”,是一家股票在深交所上市的股份有限公司,主营特种线缆及光伏两大业务。受行业政策变化、经营决策失误、控股股东及其关联方非经营性资金占用等因素叠加影响,中利集团近年来主营业务持续亏损,负债规模快速增加,金融信用严重受损,流动性资金极度短缺,逐步陷入债务危机与经营困境。如不妥善解决,中利集团情况将进一步恶化,甚至将面临股票被终止上市乃至破产清算风险。此外,腾晖光伏、常州船缆、中联光电等是中利集团线缆以及光伏业务板块的重要子公司,同时与中利集团之间存在大量往来和互相担保。考虑到中利集团子公司作为非上市公司自身偿债资源的局限性并为一揽子化解债务风险的目的,确有必要统筹对中利集团及重要子公司进行重整。
2023 年1月18日,江苏欣意以中利集团不能清偿到期债务且明显缺乏清偿能力为由,向苏州中院申请对中利集团进行预重整及重整。2023年2月23日,苏州中院依法决定启动中利集团预重整。2024年11月8日,苏州中院依法裁定受理江苏欣意对中利集团的重整申请。同时,苏州中院决定对中利集团以及腾晖光伏、常州船缆、中联光电等公司进行协调审理。2024 年11月12日,苏州中院许可中利集团继续营业并裁定批准中利集团在管理人监督下自行管理财产和营业事务。2024年12月11日,苏州中院裁定批准重整计划,2024年12月26日,苏州中院裁定确认重整计划执行完毕。
(2)债权清偿安排
2.信托要素表
略
3.交易结构图
略
4.破产服务信托的角色和特点
中利集团破产重整案件中破产服务信托承担了资产整合改善资产质量及偿债工具角色。服务信托一方面实现了上市公司低效资产的打包置出,优化了上市公司子公司体系内的资产结构,为上市公司未来的高效高质量发展创造了条件;另一方面,债务人通过向债权人在以股票抵债名义全额清偿的情况下额外清偿信托受益权份额,进一步巩固了债权人的债权实现保障。
三、2024年上市公司破产服务信托特点总结
(一)服务信托整体安排周延完善,特别是信托治理与底层资产管理安排得当,并首次明确提出信托治理僵局的化解措施
作为破产案件中的明星案件,上市公司破产重整案件在整体破产案件中凤毛麟角,再加之上市公司破产重整案件实行司法与行政双重规制双线审批,其中有些案件往往还有严格的解决退市问题的时限要求,所以对管理人业务素质整体要求较高,目前国内能够胜任上市公司破产重整案件管理人事务的中介机构并不多。基于此,使我们能有机会接触到优秀的上市公司重整案例,学习到很多表述准确、要件齐备、逻辑周延的上市公司重整计划。而2024年引入破产服务信托的上市公司重整案件正是这样优秀案例代表。
2024年上市公司破产服务信托从交易结构设置、信托类型安排、信托财产概括交付、信托治理安排、底层财产管理安排、信托利益实现等各方面安排周延完善,是破产服务信托在破产案件中应用的典范。特别是几乎所有案件都着重关注了信托治理与底层资产管理的配套安排,明确了信托治理规则和底层资产管理责任主体,这是对破产服务信托通常工具价值、应用场景的充分认知,对受托人受托事务边界充分理解的体现,可以有效避免破产服务信托的业务风险。不仅如此,傲农生物还注意到信托治理中决策僵局的治理,规定对同一拟决议事项连续两次召集受益人大会,无法有效召开或无法作出有效决议的,相关拟决议事项交由受益人管理委员会决议。同一拟决议事项连续两次召集管理委员会,无法有效召开或无法作出有效决议的,相关拟决议事项交由受托人决定。上述措施,将有利于打破信托治理的僵局局面,推动信托治理的有序进行,维护全体受益人利益。
(二)服务信托引入的主要目的与之前案件相同即去化低效无效非主业等资产,有利于改善上市公司资产质量,推进优化主营业务
破产重整是拯救危困上市公司特别是具有财务类强制退市风险的重要手段之一,若使其恢复运营活力,必须在债务、管理、资产结构等方面进行修复,使其符合上市公司的各方面指标要求,解决财务类退市风险问题,同时消除破产原因。在财务指标监管要求上,净资产、净利润、营业收入等指标尤为重要。债务化解可以使上市公司资产负债表右侧负债下移权益化,从而增加净资产数量;净利润指标与营业收入及费用资产减值损失等有勾稽关系。破产重整不一定可以增加营业收入,但可以通过置出低效无效资产,将价值创造能力不足以覆盖费用、折旧、减值的资产出清,改善盈利条件。低效资产是指盈利能力差的资产,无效资产是指已经不能为企业带来经济利益流入的资产。利用重整契机,将低效、无效资产做出表安排,将有利于上市公司资产质量提升、资产收益率提高、有助于净利润指标的改善。
破产重整也是上市公司整理业务的契机。虽然目前上市公司破产重整尚不能直接实现主业变更,但可以在重整中梳理主营业务,将过往经营中偏离主业的业务、资产做去化安排,突出主营业务,使上市公司聚焦主业,为做大做强主营业务提供环境支持。
总之,2024年上市公司重整中引入破产服务信托的目的与过往三年相同,都是通过去化低效无效非主业等资产,改善上市公司资产质量,推进优化主营业务。从形式上,上市公司通过将上述资产委托给信托公司实现信托财产的份额化(信托化),并通过向债权人分配(自益)或确认(他益)信托受益权份额的方式实现部分债务的偿还或补充清偿。该类业务形式上是信托受益权抵债,但因上市公司偿债资源的特殊性(资本公积金转增股票),通过信托工具解决部分债务问题,主要出于改善资产质量的目的。
(三)多数案件信托公司提前介入痕迹明显,有利于重整计划的信托部分执行、实施、落地
通读2024年引入破产服务信托的五个重整计划,我们明显感觉到信托公司提前介入的痕迹。如在傲农生物不仅注意到信托治理僵局预防的问题,其还在重整计划中明确提到,“受托人有权决定直接持有信托资产平台公司的股权范围,并指定主体持有剩余信托资产平台公司股权并确保该等股权权益实际归属于信托财产。”这是新公司实施之后,在信托财产登记制度尚未完善的情况下,对一人股东持股风险的有效预防措施,从而避免无端被诉风险。需要说明的是,信托公司的受托信托财产具有法定的独立性,与信托公司的固有财产分别管理、表别记账、严格区分,从行政监管、信托公司合规管理等角度,均不会发生财产混同情况。基于破产服务信托受托行为而成为公司的单一股东,受托人可能会发生被诉情况,但诉讼原告胜诉概率几乎为零。但作为受托人,做上述风险防范仍然是有意义的,可以减少无端被诉讼的风险。
信托工具在国内得以在破产中适用,是各相关方特别是管理人与信托公司不断探讨磨合的结果。信托作为法律制度工具,信托公司作为金融机构,需要接受各种规范性文件的规制,而管理人要全面掌握信托规范并不现实也不经济。信托公司的提前介入,可以有效消弭管理人对繁杂的信托规范的认知偏差,提高信托计划落地实施的效率,减少信托工具应用风险,维护债权人利益,促进重整计划设定目标的达成。笔者多次建议,管理人在构建重整思路阶段,若有信托工具引入可能的,就应当咨询信托公司,根据实际需要请信托公司提前介入重整案件。
(四)更加注重保障债权人利益
保障和维护好债权人利益,是上市公司破产重整的核心目标之一,破产服务信托当然应服务好这种安排,2024年上市公司破产服务信托在此方面比以往做的更具特点。花王重整计划规定,信托计划存续期限为10年,如存续期限满5年后以信托清偿债权仍未清偿完毕,将以届时仍未清偿完毕的债权金额为本金、按同期全国银行间同业拆借中心公布的五年期贷款市场报价利率(LPR)计算利息,直至本息清偿完毕为止;清偿方式为利随本清,即每次清偿时同时偿还部分本金及其对应的利息。如信托计划存续期限届满、信托计划完成终止清算后,以信托清偿债权本金及利息(如有)仍未清偿完毕的,苏州益波元企业管理合伙企业(有限合伙)将对未清偿完毕的债权进行差额补足、以现金方式兜底清偿。上述规定,可以保障债权人利益的确定实现,从一定程度上实现了展期留债清偿的执行效果。目前有观点对信托份额清偿债权后债权利益最终实现的确定性提出了质疑,花王股份案件的该等安排,正是对破产服务信托应用效果薄弱环节的加固。
合力泰与中利集团的重整计划均规定,各自重整过程中的信托份额清偿,是在资本公积金转增股票抵债清偿完毕后的对债权人额外清偿措施。通过各自的破产重整程序,债权人不仅可以实现现金及以股抵债全额清偿,还可以在债权实现名义100%清偿之后,得到额外的信托受益权份额的补充清偿安排。
(五)部分重整计划中的信托安排仍有可以继续优化的空间
尽管2024年的上市公司破产服务信托延续了高质量发展趋势,但仍有可以继续精进优化的空间。如在信托治理中的会议类别、决议分类、表决规则、流程安排及底层资产管理安排上,内容描述可以更具体,更细化,减少留白。之所以这样安排,是因为在上市公司的破产重整中,债权人、债务人、大股东、中小股民、职工、重整投资人利益交错博弈,在重整过程中通过破产法规则将各方利益博弈、分配规则定下来,可以减少后续执行过程中的争议。另外,在服务信托存续的后重整时期,各类会议的召开会增加受益人负累。经历过重整过程的债权人(受益人)往往会对各类议事会议心生抵触,参会意愿降低。因此,在重整计划中对服务信托中相关因素留白越多,对于破产服务信托未来执行的确定性影响越大,越不利于破产服务信托的平稳存续。
另外,每个案件具体信托结构的设计前提是要符合最大限度维护债权人(受益人)利益的原则,以具有必要性、合理性为前提,并不能因信托结构设计问题额外增加受益人程序、事务、财产等负担。
四、2024年上市公司破产服务信托启示
上市公司破产服务信托在整个破产服务信托的实践数据上占比较小,梳理它的意义在于优秀案例可以对未来更多的业务实践活动产生启迪作用。
(一)服务信托是破产辅助工具,需要匹配恰当的应用场景并做好配套措施安排才能在破产案件中发挥作用
本文梳理的五个案例中,破产服务信托均仅作为破产重整这一系统工程中的一个辅助工具即偿债工具及资产整合工具,并配套其他措施安排助力重整目标的最终实现。尽管目前破产服务信托已经形成类型化业务模式,相关应用逐渐增多,成为在破产案件处理中是可供选择的众多破产工具之一,但它绝不是可以实现一劳永逸效果的“万能工具”。破产服务信托仅能在破产案件中助力实现一系列破产安排的部分目标,并且引入破产服务信托,必须好做相关配套措施安排,它才能有效的发挥应有的作用。
根据目前已经发生的业务风险,提示引入破产服务信托应当注意做好与信托工具相得益彰的措施配套安排,争取在信托治理与底层资产管理两个方面做到“一案一措施、一案一配套”。信托治理方面,要根据具体案件实际情况,配套建设适合案件需求的信托治理架构,并关注信托治理僵局风险及预防措施。良好的信托治理架构应该至少包括参与主体、议事机构、议事规则、议事类型、信托治理僵局预防机制等。对于信托治理僵局风险的预防,更多的应当体现在破产决议文件及信托文件内容的周延性上,通过明确规则,一方面可以预防决策僵局,一方面在出现僵局事件时有打破僵局措施安排。底层资产管理方面,应该明确信托底层资产管理安排,避免信托底层资产管理的失控。信托底层资产管理失控往往是由多种原因造成的,管理人应当对破产案件的具体情形是否会在后续执行中出现失控情形有所预判,在破产程序中依照法定标准并入有实际经营业务的企业进行实质合并破产、设立信托时充分考量现有经营管理层参与意愿、适时引入专业管理机构、设立新的经营管理层的引入机制等可以降低此类风险发生的可能性。
(二)破产服务信托展在上市公司重整中展现出的工具价值
1.作为偿债工具
现金清偿、以资产抵债、债转股清偿是破产业务实践中常用的债务清偿方式,自破产服务信托在我国应用于破产案件以来,以信托受益权份额清偿也成为一种清偿方式,而这种清偿方式的前提就是设立破产服务信托,形成信托受益权,此时的破产服务信托即承担了偿债工具的角色。我国目前存续的绝大多数破产服务信托是作为偿债工具存在的。该种工具既可以用于重整、和解案件,也可以用于清算案件中。破产服务信托作为偿债工具不仅有基于破产法理论的债权人群体自决,有基于民法理论的债权人对自身财产利益行使处分权理论依据,也有直接法律依据,《信托法》第四十七条规定,受益人不能清偿到期债务的,其信托受益权可以用于清偿债务,但法律、行政法规以及信托文件有限制性规定的除外。
在破产案件中,当出现破产企业财产无法及时变现、以资产抵债不利于债权人利益的实现、债转股不易操作的情况,可以将破产企业的相应财产通过设立信托的方式归集至破产服务信托项下,形成信托受益权,并根据不同案件的具体情况设定标准、区分份额,并将信托受益权份额向债权人进行确认或由债权人受领信托份额,从而实现信托受益权与债权两种财产权利的交换,原有的债权人债权请求权因获偿信托受益权而消灭。
破产服务信托作为偿债工具结合其他破产措施安排可以助力实现破产案件的重整、和解或清算目的。当利用信托受益权份额偿债之后,之前由债务人承担的债务得以偿付,加之破产决议文件规定的其他综合清偿手段、重整措施或和解安排,可以助力重整、和解案件中的债务人债务危机化解,破产原因消除,清算案件中破产财产的分配。
2.作为资产整合工具
重整(及部分和解)案件中大多会涉及到资产重整,通过资产重整可以将低效资产、非投资资产、非保留资产、非主业资产进行剥离处置,短期内无法实现处置的资产可以通过设立破产服务信托进行归集,并将重整计划(和解协议)规定的债权人指定为受益人,通过信托存续期间信托底层资产的重新整合、运营管理、打包处置等工作,逐步将上述资产增值、变现,进而实现债权人利益。此处的破产服务信托同时作为偿债工具和资产整合工具使用。
作为债务人的资产整合工具,破产服务信托可以实现债务人需剥离资产的直接或间接归集,对于需要处置变现的资产,可以进行重新排列组包,并有机会选择更恰当的时机变现,从而避免紧急变现损失;对于在司法程序中未找到投资人并需要未来继续寻找投资人的资产,可以拉长引进破产投资人的时间,使信息传递扩散更为充分广泛,为引入投资人提供条件;对于具有运营价值的资产,可以在信托项下实现优化组合,提升运营价值,并继续保持运营状态。以上运用,都可以执行重整计划(和解协议)为实现债权人利益创造条件。
(三)应充分注意业务风险并做好预防
破产服务信托服务破产案件的风险处置,该类业务同样也有出现业务风险的可能。此处的业务风险是指服务信托设立之后,信托的各方当事人面临的无法按照预期推进信托事务、分配信托利益、实现信托目的的风险。目前业务风险的主要表现形式包括,信托被不恰当使用,信托设立之后信托治理机制无法有效运转,信托底层资产管理失序,信托治理与资产管理无法建立有效联系,导致破产决议文件规定的安排无从实现;破产决议文件设定的信托设立之后的事项过于复杂,超越信托公司的管理事项和管理能力范围,相关安排不可能实现;信托设立之后,信托项下资产仍承担超过自身现金流创造能力的金钱债务负担,信托项下资产具有二次破产或重整计划执行不能宣告破产的风险。2024年上市公司破产服务信托对信托治理及底层资产管理安排周延妥当,可以有效预防相关业务风险。
任何工具都有其特定的应用场景及应用条件,破产服务信托亦如此。如果无原则的通过引入信托工具的方式结束破产程序,将损害债权人利益,有违破产法框架下挽救破产企业、维护破产各方利益、服务风险处置的初衷。因此,在破产程序中接触使用信托工具的同时,要防止其被不当使用。确保信托工具的正当使用及健康状态,才能对破产案件具备应用价值,信托公司才能对该类业务保持持续的关注和投入并提供稳定的服务供给。信托工具的不当使用,损害的是破产案件相关方的利益,终将导致破产决议文件设定的目标难以实现,对于管理人和受托人而言,则属于业务风险。而对信托底层资产的管理失控和信托治理僵局风险,应如前述,需注意做好与信托工具相得益彰的措施配套安排,争取在信托治理与底层资产管理两个方面做到“一案一措施、一案一配套”,使破产服务信托的整体安排合理、有效、可行,做到“有问题则有应对”、“有需求则有响应”的周延状态。对于重整计划中信托计划执行的可能性,信托公司在介入时应当结合案件需求、自身业务能力及资源禀赋进行判断,确保受托事务在自身能力范围之内,履行好受托人责任,维护好受益人利益。
(四)留意信托底层资产置入信托的合理性
上市公司破产服务信托主要是为实现置出所谓低效资产、非投资资产、非保留资产、非主业资产的目的。通过破产服务信托的介入,将处置资产时间后移,一方面满足上市公司破产程序的司法、监管双重时限约束要求,一方面为后续资产的处置留出更多的市场化选择机会,减少快速变现损失,即所谓的以时间换空间。笔者认为,在以上述目的设立破产服务信托时,需要注意底层资产状况,要对时间能否换来空间保持谨慎。
破产服务信托底层资产置入的合理性,就是以时间换空间的可能性。在审视具体财产时,要关注时间能不能换来空间?时间的推移能不能提高或维持资产价值?能不能更优的保障债权人利益?过往的案例中,将绝大部分债务人财产概括置入信托的,如海航、渤钢、新光、忠旺、宝塔等案件要做整体性考量及宏观分析,分析置入财产的整体性价值,说明各个板块及业务资产的置入合理性,并结合未来的运营及处置安排计划做分析。以低效无效资产置入信托的上市公司案件,要分析每个资产类型的情况,做中观和微观判断,如土地使用权、运营的商业地产是随时间推移大概率会增值的资产;应收款回收变现往往是需要法律程序和消耗时间实现,有置入信托的必要,但要注意债务人情况及诉讼时效的维持;季节性产品和存货,要关注保质期,判断置入的合理性;长期停工停产的高腐蚀工业设备、设施,要根据是否仍具有使用价值,判断置入的合理性;在建工程,要基于后续安排(续建或拆除)的合理性做判断等等。基于健康应用信托工具的目的,信托公司有必要在接触案件时对底层资产置入信托的合理性做基础判断,并根据实际情况,建议案件主导方做底层资产置入的调整,避免不具有置入价值的资产置入信托,损害债权人利益。
五、关于2024年上市公司破产重整审理会议纪要
2024年年末,最高院联合证监会发布《关于切实审理好上市公司破产重整案件工作座谈会纪要》(法发【2024】309号),以下简称“新纪要”,新纪要第15条债务清偿安排明确,“债务清偿方案应当明确、可行,不得以明显无法执行或者难以变现的方式清偿债务。采取成立信托计划方式清偿的,应当明确信托财产范围、受托人职责以及信托期限。”新纪要第15条是对《信托法》第九条设立信托时信托文件应载明事项在破产服务信托业务上的明确适用规范,特别是针对在破产服务信托执行过程中可能会存在争议的受托人职责范围问题。笔者认为,新纪要的上述内容的关键词是“可行、可变现”。上述内容是对破产服务信托的作为破产工具存在合理性、必要性的一次重要背书,同时,也对破产服务信托的应用提出了规范要求,即破产服务信托的方案应当明确信托财产范围、受托人职责以及信托期限,并不得以难以变现的信托受益权份额清偿债务。
新纪要之所以作上述要求,是因为过往有些引入破产服务信托的案件中,因信托财产仅有理论评估价值但不具备实际变现能力,导致债权人仅获偿名义上信托受益权份额,而很难最终实现原有债权利益。上述要求也印证了笔者长期主张的预防业务风险、防止信托工具不当使用、呵护好信托工具的观点。而我们重新审视2024年五个上市公司破产服务信托案例,它们均落实了新纪要的上述要求,明确了信托财产范围、受托人职责以及信托期限,同时,上述案件均对信托存续期间的受托人职责和信托底层财产的管理进行了具体安排,甚至有些案件对信托份额的变现进行了兜底安排,这使信托方案可执行、可变现,受益人(债权人)利益可实现。
新纪要是目前较高位阶对破产服务信托提出明确要求的规范性文件,它为今后的破产服务信托实践活动提供了方向指引。不仅是上市公司的破产服务信托,在未来的其他企业的破产服务信托业务中,案件主导方、信托公司均应以上述要求为依据,做到破产服务信托的方案中信托财产范围、受托人职责以及信托期限明确,并不得存在以明显难以变现的信托受益权份额清偿债务的情况。
六、结语
笔者在本文中学习梳理了2024年上市公司破产服务信托五个案例,结合债权清偿安排、信托要素等,绘画了各个案件的交易结构图,并总结了各个破产服务信托应用的特点和部分亮点。在此基础上,概括了2024年上市公司破产服务信托应用的整体情况和特点。优秀的案例能有效的启迪更多的业务实践,2024年上市公司破产服务信托案例对于非上市公司破产实践活动同样具有启发意义,如注意信托工具的配套措施安排、业务风险预防、注意底层资产置入信托的合理性等。
后记
2025年1月27日,国务院办公厅国办函〔2025〕14号文件转发金融监管总局《关于加强监管防范风险推动信托业高质量发展的若干意见》(简称“意见”),意见是在信托业转型发展重要时期的又一次方向引领,是对2023年3月银保监会《关于规范信托公司信托业务分类的通知》文件精神的一次升华。意见强调,信托公司应坚守信托本源定位,立足受托人定位,遵循法律法规和监管要求,确保信托目的合法合规,为受益人的最大利益处理信托事务,履行诚实守信、勤勉尽责的受托责任。发挥信托机制财产独立、风险隔离的功能优势,引导资产服务信托、资产管理信托、公益慈善信托规范健康发展。
信托与代理、用益物权、抗辩、诉讼时效等众多民事法律制度一样,是由法律创设的与财产管理、财产权行使相关的服务社会经济生活的法律制度。该制度发端应用于财产权与收益权相分离的财产管理目的,是由法律创设的财产管理工具。信托在资产服务信托中发挥工具价值的核心源泉是信托财产的独立性。破产服务信托是信托法与破产法的碰撞之花,是信托制度灵活性与破产制度严肃性的一次邂逅。破产服务信托在破产中承担的并非金融工具而是法律工具角色。信托的破产法实践进一步拓展并夯实了信托工具的应用空间,为信托工具在经济生活中的进一步应用提供了启示。我们有理由期待,信托作为财产管理工具将广泛应用于现代经济生活,如财富传承、养老、特殊群体关照、预付费等众多领域。
来源:中国破产法论坛
海量资讯、精准解读,尽在新浪财经APP
责任编辑:朱赫楠 瑞和网
加配网提示:文章来自网络,不代表本站观点。